您访问的链接即将离开"云浮市医疗保障局"网站 是否继续?

当前位置:首页 > 云浮市医疗保障局 > 政务公开 > 政策文件
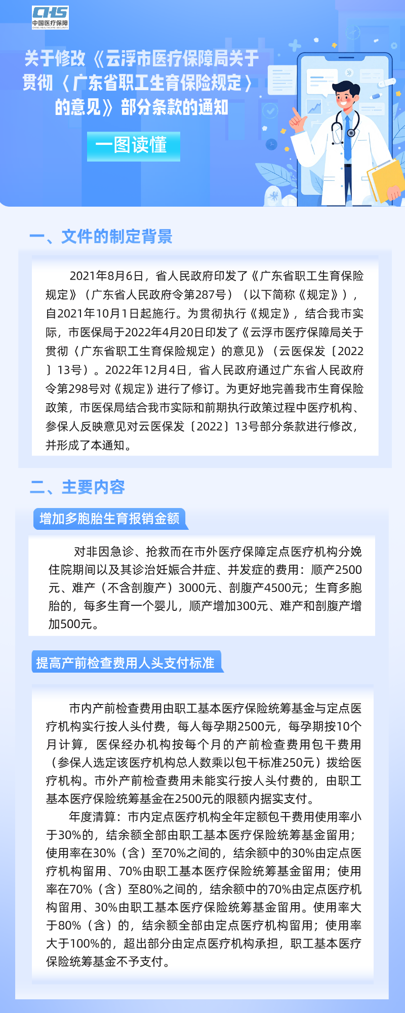
【一图读懂】关于修改《云浮市医疗保障局关于贯彻〈广东省职工生育保险规定〉的意见》部分条款的通知
发布时间:2025-12-26 08:56:49 文档来源:本网 查看次数:- 【字体:

【一图读懂】关于修改《云浮市医疗保障局关于贯彻〈广东省职工生育保险规定〉的意见》部分条款的通知.png


政策原文:关于修改《云浮市医疗保障局关于贯彻〈广东省职工生育保险规定〉的意见》部分条款的通知



未经授权,严禁转载!
分享到:
相关文章
  • 2025-12-26【一图读懂】关于修改《云浮市医疗保障局关于贯彻〈广东省职工生育保险规定〉的意见》部分条款的通知
  • 2025-12-26关于修改《云浮市医疗保障局关于贯彻〈广东省职工生育保险规定〉的意见》部分条款的通知
  • 2025-05-06《云浮市医疗保障局贯彻落实广东省医疗保障局关于公布放射检查类医疗服务价格项目的通知》政策解读
  • 2025-12-02《云浮市医疗保障局贯彻落实广东省医疗保障局关于公布体被系统医疗服务价格项目的通知》政策解读
  • 2025-12-02云浮市医疗保障局贯彻落实广东省医疗保障局关于公布体被系统医疗服务价格项目的通知
  • 版权所有(c) 云浮市人民政府门户网站 ,未经许可 不得擅自复制、镜象   网站地图
    主办单位: 云浮市人民政府办公室   
    维护单位:云浮市医疗保障局    联系电话:0766-8869802   单位地址:云浮市云城区育华路兴隆西二巷3号   
    ICP备案: 粤ICP备09015554号-1    网站标识码: 4453000050    粤公网安备 44530202000010号   
    Baidu
    map