您访问的链接即将离开"云浮市医疗保障局"网站 是否继续?

当前位置:首页 > 云浮市医疗保障局 > 政务公开 > 通知公告
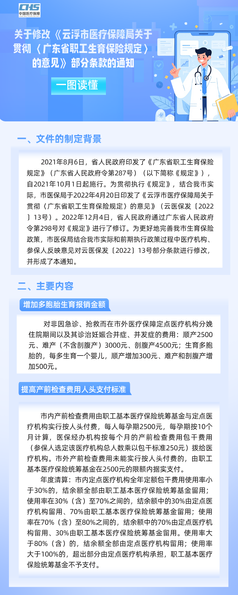
【一图读懂】关于修改《云浮市医疗保障局关于贯彻〈广东省职工生育保险规定〉的意见》部分条款的通知
发布时间:2025-12-26 08:56:49 文档来源:本网 查看次数:- 【字体:

【一图读懂】关于修改《云浮市医疗保障局关于贯彻〈广东省职工生育保险规定〉的意见》部分条款的通知.png


政策原文:关于修改《云浮市医疗保障局关于贯彻〈广东省职工生育保险规定〉的意见》部分条款的通知



未经授权,严禁转载!
分享到:
相关文章
  • 2026-01-09国家医保局关于公开发布第八批智能监管“两库”规则和知识点的公告
  • 2026-01-08关于可以继续办理2026年度城乡居民基本医疗保险参保缴费事宜的通告
  • 2026-01-06关于在云安区开展“双通道”医保定点零售药店遴选工作的公告
  • 2025-12-26【一图读懂】关于修改《云浮市医疗保障局关于贯彻〈广东省职工生育保险规定〉的意见》部分条款的通知
  • 2025-12-26关于修改《云浮市医疗保障局关于贯彻〈广东省职工生育保险规定〉的意见》部分条款的通知
  • 版权所有(c) 云浮市人民政府门户网站 ,未经许可 不得擅自复制、镜象   网站地图
    主办单位: 云浮市人民政府办公室   
    维护单位:云浮市医疗保障局    联系电话:0766-8869802   单位地址:云浮市云城区育华路兴隆西二巷3号   
    ICP备案: 粤ICP备09015554号-1    网站标识码: 4453000050    粤公网安备 44530202000010号   
    Baidu
    map