|
长者专区 | 无障碍 | 网站支持IPv6
当前位置:首页 > 政务公开 > 通知公告
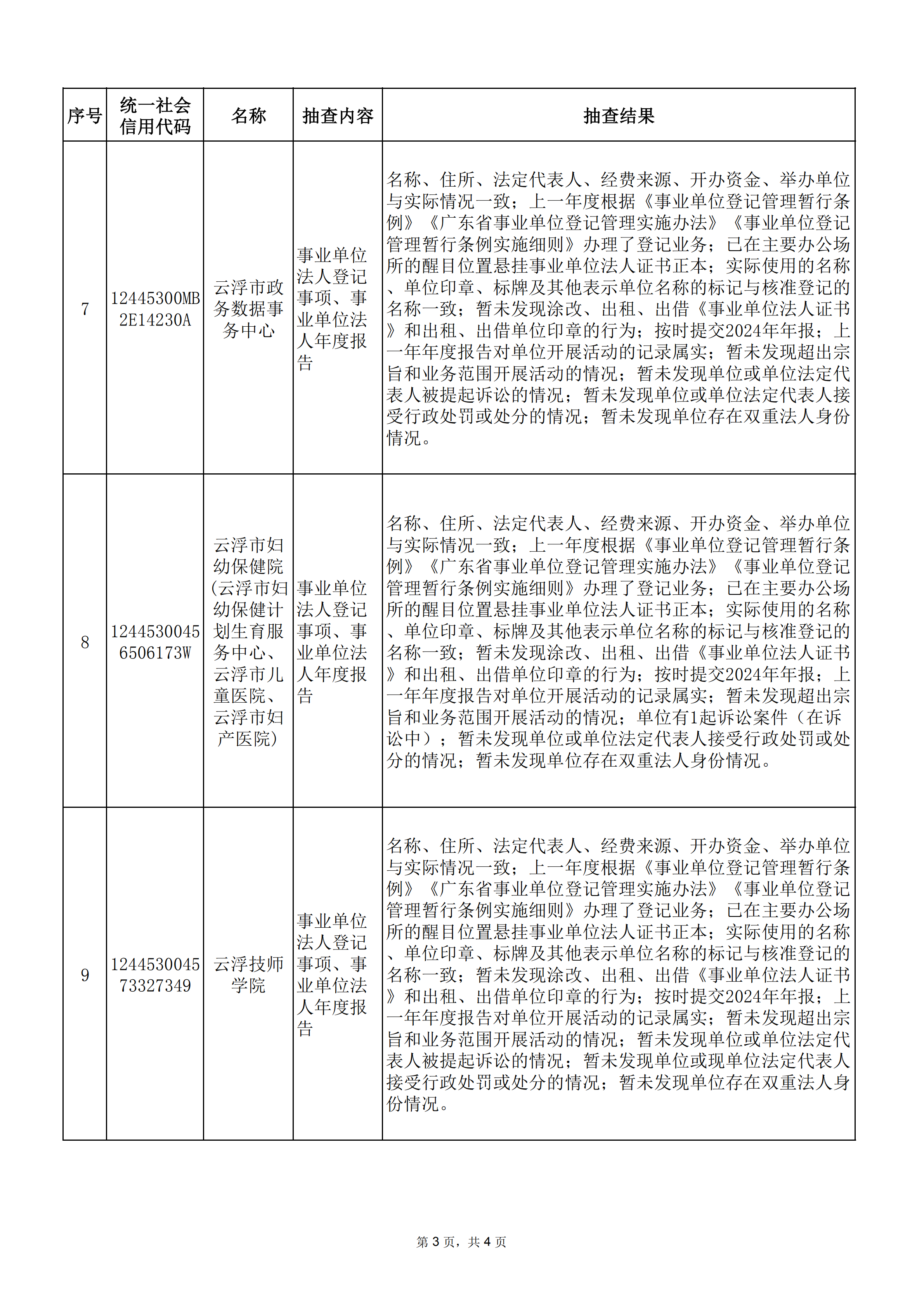
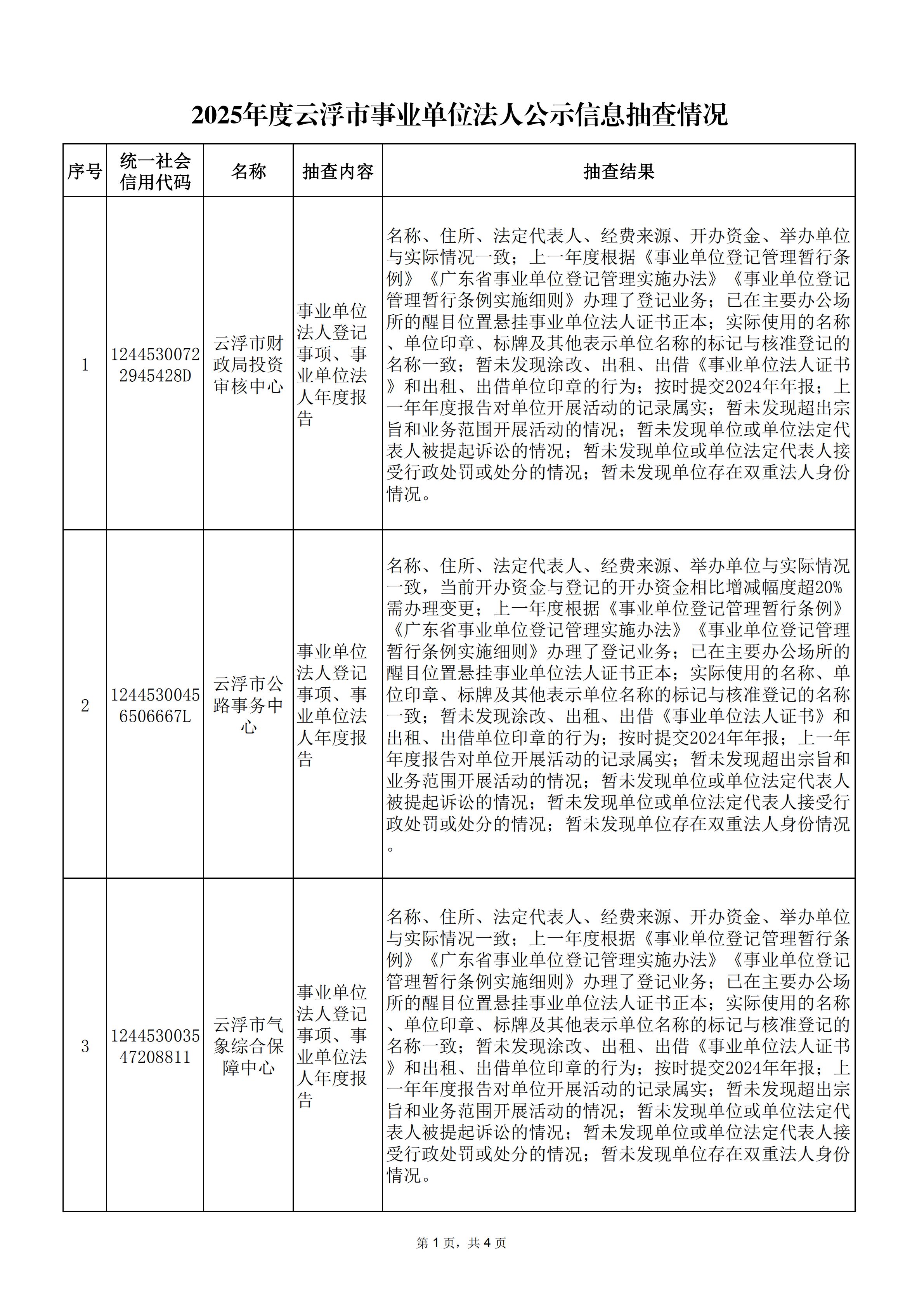
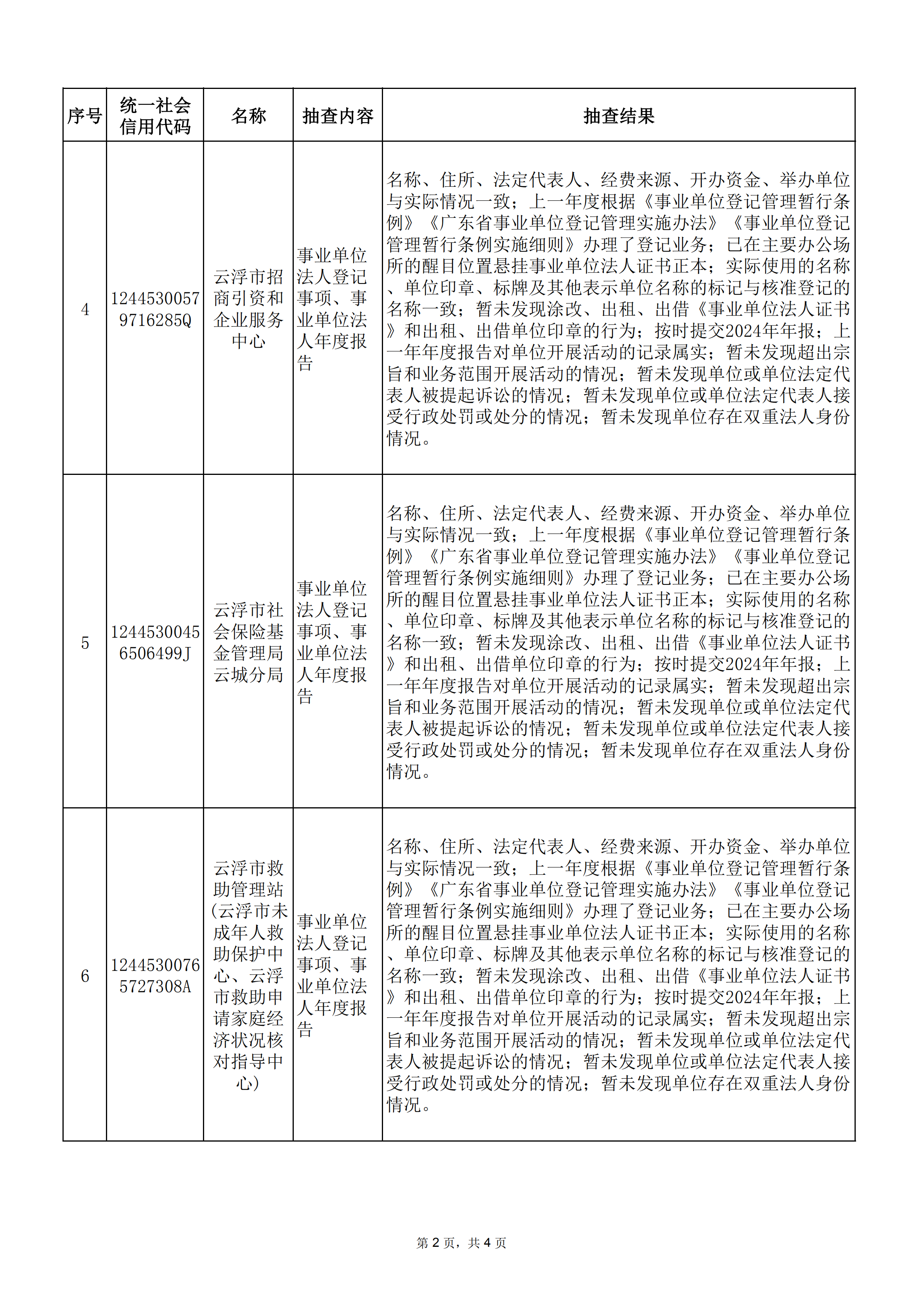
2025年度云浮市事业单位法人公示信息抽查情况
来源:市委编办 发布时间:2025-12-24 15:52:57
  • 分享到
  • 扫一扫
    在手机打开当前页

2025年度云浮市事业单位法人公示信息抽查情况_00.png2025年度云浮市事业单位法人公示信息抽查情况_01.png2025年度云浮市事业单位法人公示信息抽查情况_02.png2025年度云浮市事业单位法人公示信息抽查情况_03.png

您访问的链接即将离开"云浮市人民政府门户网站",是否继续?

  • 微信
    扫码进入
    “云浮政府网”公众号
    了解更多办事资讯
  • 粤省事
    扫码进入
    “粤省事”微信小程序
    政务查办更快捷
  • 粤商通
    扫码打开
    “粤商通”APP
    超万项政务服务轻松办
  • 分享
    分享到
  • 12345
    扫码进入
    12345
    云浮市政务服务
    便民热线
  • 移动版
    扫码进入
    “云浮市政府”手机版
Baidu
map