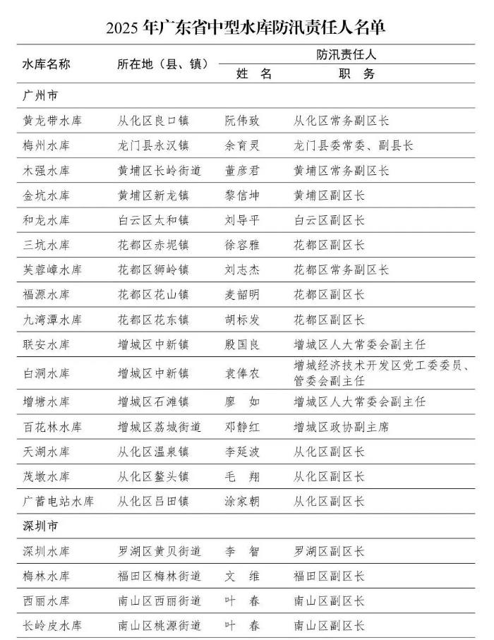
为切实做好2025年我省三防各项工作,进一步强化三防责任落实。日前,省防总通报了省、市三防责任人和省管水利工程、重点防洪城市、省十大堤围、主要蓄滞洪区、大中型水库防汛责任人名单。



















主办单位:云浮市水务局 联系方式:0766-8982000
粤公网安备 44530202000010号
粤ICP备09015554号-1 网站标识码:4453000050网络支持 IPv6 网络