您访问的链接即将离开"云浮市住房公积金管理中心"网站 是否继续?

当前位置:首页 > 云浮市住房公积金管理中心 > 政务公开 > 工作动态
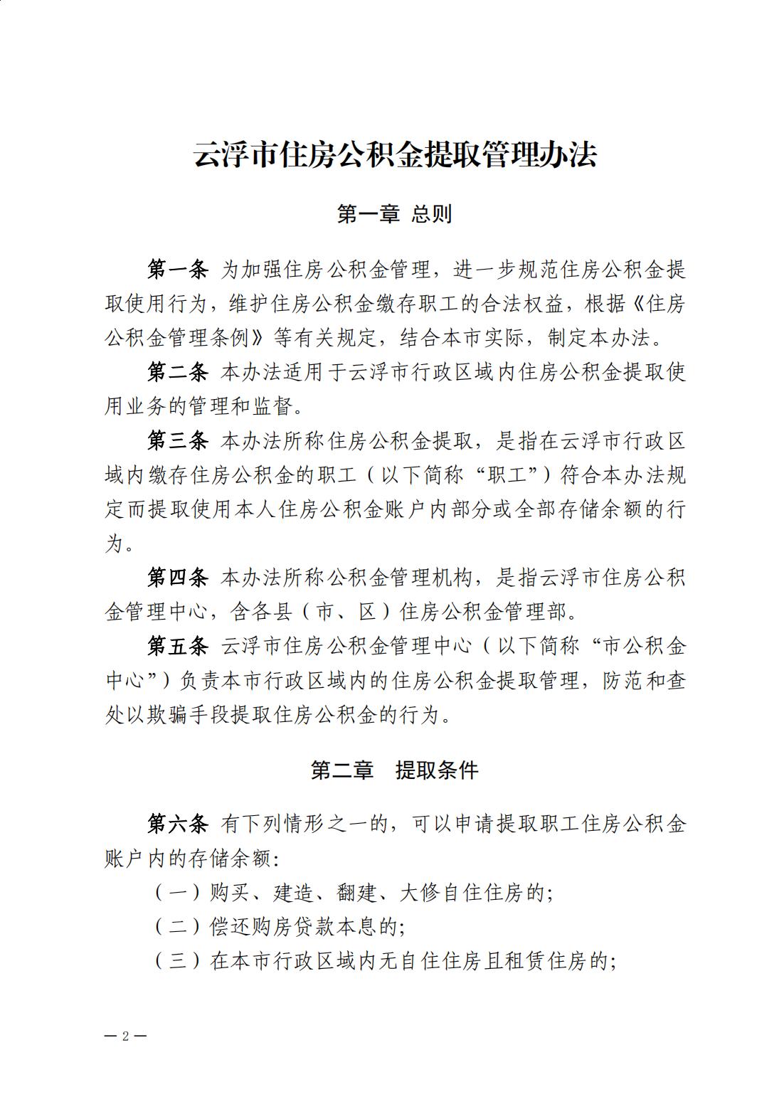
云浮市住房公积金管理中心关于印发《云浮市住房公积金提取管理办法》的通知
发布时间:2025-10-23 17:55:00 文档来源:本网 查看次数:-【字体:

云浮市住房公积金管理中心关于印发《云浮市住房公积金提取管理办法》的通知_00.jpg云浮市住房公积金管理中心关于印发《云浮市住房公积金提取管理办法》的通知_01.jpg云浮市住房公积金管理中心关于印发《云浮市住房公积金提取管理办法》的通知_02.jpg云浮市住房公积金管理中心关于印发《云浮市住房公积金提取管理办法》的通知_03.jpg云浮市住房公积金管理中心关于印发《云浮市住房公积金提取管理办法》的通知_04.jpg云浮市住房公积金管理中心关于印发《云浮市住房公积金提取管理办法》的通知_05.jpg云浮市住房公积金管理中心关于印发《云浮市住房公积金提取管理办法》的通知_06.jpg云浮市住房公积金管理中心关于印发《云浮市住房公积金提取管理办法》的通知_07.jpg云浮市住房公积金管理中心关于印发《云浮市住房公积金提取管理办法》的通知_08.jpg云浮市住房公积金管理中心关于印发《云浮市住房公积金提取管理办法》的通知_09.jpg云浮市住房公积金管理中心关于印发《云浮市住房公积金提取管理办法》的通知_10.jpg云浮市住房公积金管理中心关于印发《云浮市住房公积金提取管理办法》的通知_11.jpg云浮市住房公积金管理中心关于印发《云浮市住房公积金提取管理办法》的通知_12.jpg

政策解读链接:《云浮市住房公积金提取管理办法》的 政策解读





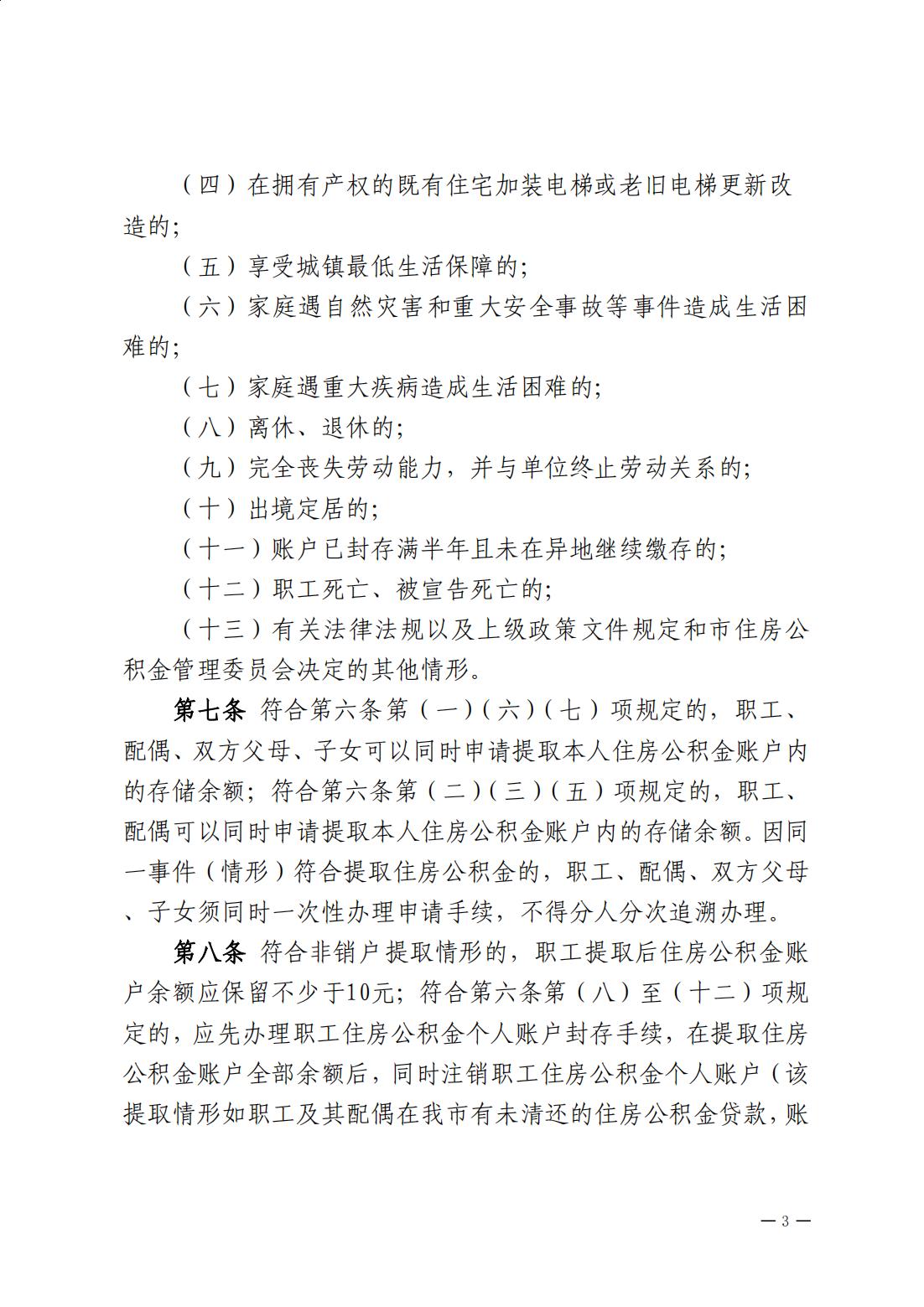
未经授权,严禁转载!
分享到:
相关文章
  • 2023-01-20惠民新政策!公积金可直接支付购房首付
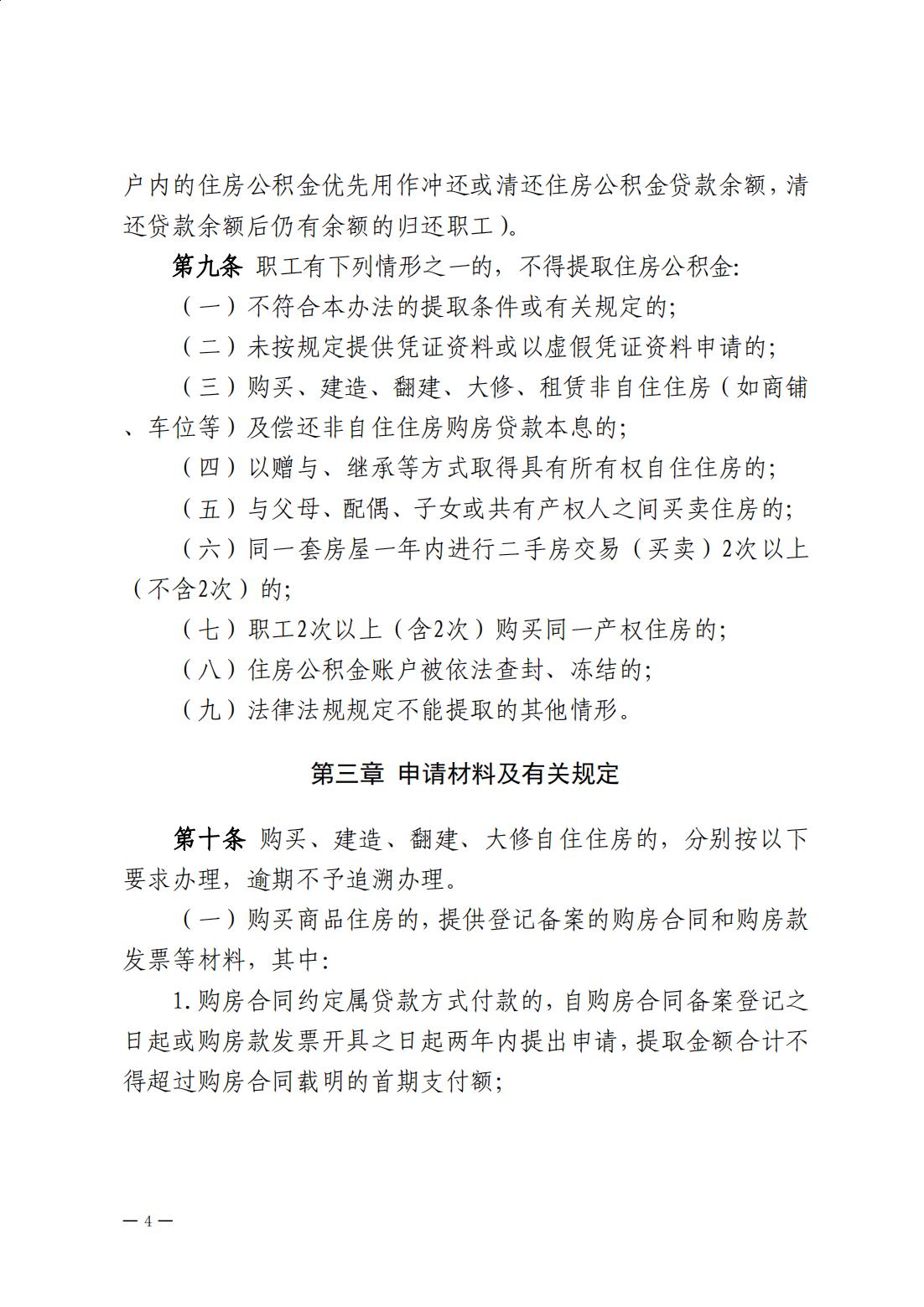
  • 2025-10-21目前在云浮工作,外市的公积金能转入云浮吗?
  • 2025-10-15云浮市住房公积金管理中心集中开展环境整治和蚊虫孳生地清理行动扎实做好基孔肯雅热疫情防控工作
  • 2025-10-09致全体市民的一封信
  • 2025-09-30国庆中秋假期“不打烊”,公积金直接支付购房首付款网上服务“不停歇”
  • 版权所有(c) 云浮市人民政府门户网站 ,未经许可 不得擅自复制、镜象   网站地图
    主办单位: 云浮市人民政府   
    维护:云浮市住房公积金管理中心    联系电话:0766-8181022   单位地址:云浮市云城区翠石路50号   
    ICP备案: 粤ICP备09015554号-1    网站标识码: 4453000050    粤公网安备 44530202000010号   
    Baidu
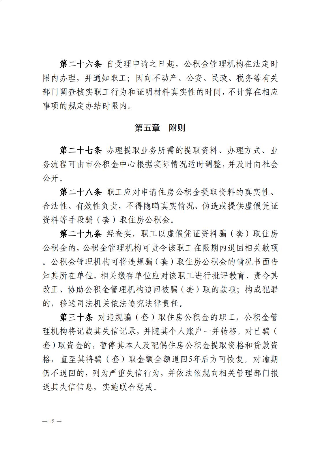
    map